COMCAJA

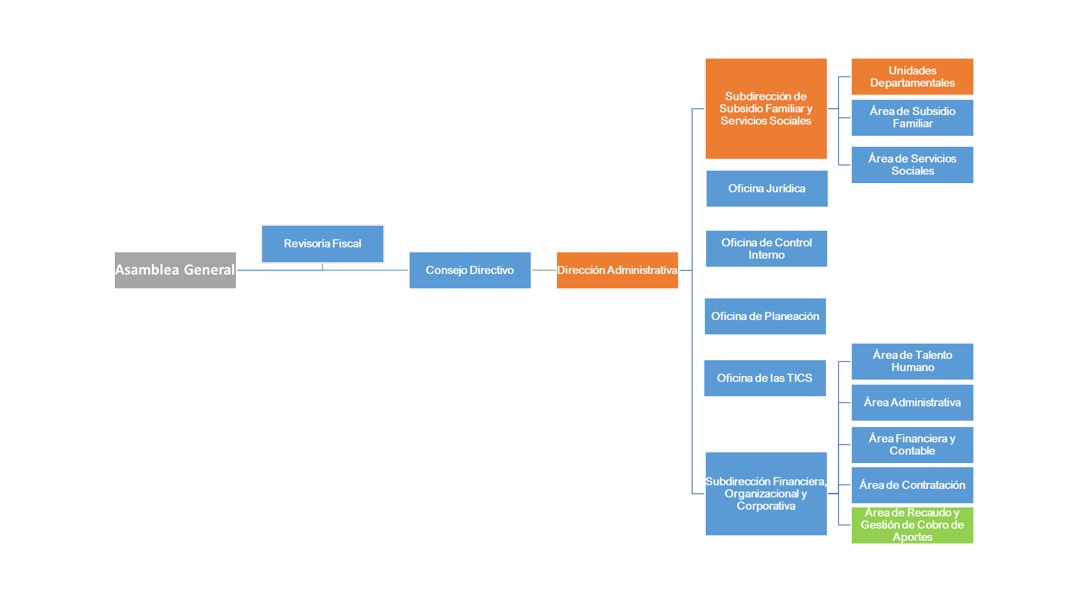
Organigrama CONVENIOS Y ALIANZAS COMCAJA

Este sitio web utiliza cookies para que usted tenga la mejor experiencia de usuario. Si continúa navegando está dando su consentimiento para la aceptación de las mencionadas cookies y la aceptación de nuestra política de cookies ACEPTAR

Aviso de cookies